
近日,山东艺术学院发布2023年招生简章,其中省内45个专业或方向招生近1500人,凡符合山东省规定的2023年普通高等学校招生夏季高考报名条件者,均可报考。
省内45个专业招收近1500人

值得一提的是,表演、音乐表演(音乐剧)、舞蹈表演本科专业有男女比例要求,戏剧影视美术设计(中外合作办学)(化妆美容设计)专业只招收女生,其他专业无性别要求。

本次该校全面实行网络报名。考生须使用智能手机登录https://www.xiaoyibang.com/下载、安装小艺帮APP,在规定时间内完成报名和考试。
考生进行网上报名时,请务必认真阅读各专业统考成绩要求及考生注意事项,准确填写报考信息。不按要求报名,误填、错填报考信息或填报虚假信息而导致不能考试及录取的,后果由考生本人承担。
参加线上考试的考生,根据考试平台要求完成证件上传和身份认证。参加线下考试的考生,需持本人身份证、纸质版山东艺术学院准考证参加考试,证件不全者不得参加考试。
报名费每生120元,报名缴费成功后不得修改报考专业,不予办理报名退费。
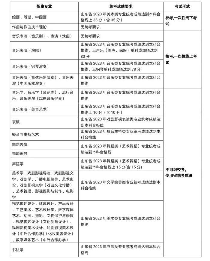
对于有省级统考要求的专业,考生报名后,山艺将使用山东省艺术类专业统考成绩进行初选审核。统考成绩达到校考资格线且已报名缴费的考生,可参加山艺考试;未达到校考资格线的考生不能参加校考。
山艺所有本科招生专业均不限定选考科目范围。
4个专业线下考试
根据相关安排,作曲与作曲技术理论、绘画、中国画、雕塑4个专业须线下考试,考生须在报名前,完成关于健康状况摸排的报名任务,并在规定时间前根据自身身体情况如实更新报名任务,以便后期编排考场。


音乐表演专业的演唱、管弦乐器演奏、中国乐器演奏、钢琴演奏、音乐剧方向,及表演(戏曲)专业须线上考试。


该校根据教育部要求划定各专业(含招考方向)合格线,其中基本乐科未过线、单科成绩为0分、专业总成绩不足60分、考试违纪或作弊的不在合格范围之内。最终成绩公布时间及查询办法通过山东艺术学院本科招生信息网及山东艺术学院微信公众号发布,考生可通过网站打印成绩单,合格考生不再寄发专业合格证。届时考生如对本人成绩有异议,可根据要求向招生办公室提出书面申请。
单独划定文化控制线 不实行平行志愿
山艺按照志愿优先原则进行录取,不实行平行志愿。按照教育部及山东省有关规定,该校为独立设置的本科艺术院校,可自行划定文化录取控制分数线。
文化产业管理专业,录取批次在普通类的常规本科批;其他专业,录取批次在艺术类本科提前批。
在录取过程中,如最后一名出现成绩并列现象,将按照以下录取原则执行:以专业成绩排序录取的相关专业,取文化成绩高者;以综合分成绩排序录取的相关专业,取文化成绩高者;以文化成绩排序录取的相关专业,取专业成绩高者,如仍有并列,分别以语文成绩、外语成绩、数学成绩次序,单科成绩高者优先录取。

线上考试过程中,考生须保证作品的真实性,视频录制不得转切、不得编辑美化。线上正式考试前,每一名考生均须签订考试诚信承诺书,未签订者取消考试资格;正式视频录制中,考生要严格按照拍摄要求进行视频录制,不得离开拍摄画面,不得出现任何显示考生信息的提示性文字、图案、声音、背景、着装等,否则将被视为违规,并取消考试资格;考生录制视频环境等其他客观因素不影响专业成绩评定。
新生入校后必须接受学校组织的材料复核和专业复测。对于复测不合格、入学前后两次测试成绩差异明显的考生,将组织专门调查。
本科专业(不含中外合作办学专业)实行学分制收费,收费标准按照山东省物价局批复的最新文件执行。
地址链接:https://api.jinantimes.com.cn/h5/content.html?catid=38&id=3845757&fx=1