大众网教育·海报新闻讯 4月8日,山东艺术学院发布2020年本科专业招生考试调整实施方案,据统计,今年有13个专业取消现场校考,采用统考成绩。其它多个专业采用线上初试,只有影视摄影与制作专业需要到现场参加测试。下面请看详细内容:
山东艺术学院2020年本科专业招生考试调整实施方案(省内)
根据上级部门工作要求及新冠肺炎疫情防控形势,为减少人员流动,保障考生利益,本着注重科学、切实可行、保证安全的原则,严守疫情防控和考试公平公正的底线,我校对部分专业的考试方案进行了调整,具体调整如下:
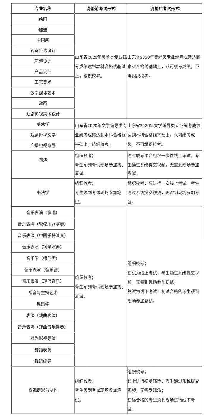
一、 考试形式
考试形式包括线上考试和线下考试,各专业具体考试形式详见下表:

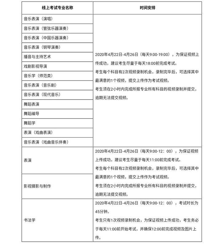
二、 线上考试安排
(一)线上考试时间

(二)线上考试流程
请报考我校上述专业的考生登录https://www.xiaoyibang.com/下载并安装APP,具体考试流程详见文末阅读原文链接《山东艺术学院2020年招生线上考试APP操作说明》(提取码:twr6)。
(三)线上考试科目及拍摄要求




(四)线上考试成绩公布及查询
表演、书法学专业考生的线上考试成绩即为考生最终的专业成绩;其它专业线上考试合格考生进入线下考试,线上考试成绩不计入总分,线下考试成绩为最终的专业成绩。复试名单、最终成绩公布时间及查询办法通过山东艺术学院本专科招生网站(http://zsbgs.sdca.edu.cn)及山东艺术学院微信公众号(sdca1958)发布。届时考生如对本人成绩有异议,可根据要求向我校招生办公室提出书面申请。我校招生办公室将对提出异议的考生成绩进行复核,并将复核结果回复考生。
三、 线下考试安排
学校将根据上级有关部门的统一安排部署,专门制定线下考试疫情防控工作方案,充分做好考试期间的疫情防控工作,保障考生和相关工作人员的身体健康和生命安全。线下考试原则上将于高考结束后在我校组织,具体时间及地点安排另行公布,考试科目详见下表:

四、其他几项说明
1.考生须保证作品的真实性,视频录制须同期不间断、不得转切、不得编辑美化。线上正式考试前,每一名考生均须签订考试诚信承诺书,未签订者取消考试资格;正式视频录制中,考生要严格按照拍摄要求进行视频录制,不得离开拍摄画面,不得出现任何显示考生信息的提示性文字、图案、声音、背景、着装等,更不得出现考生姓名、考号等个人信息,否则将被视为违规,并取消考试资格,考生录制视频环境等其它客观因素不影响专业成绩评定。考试各环节出现违规作弊行为的,视情节轻重,依据《中华人民共和国刑法修正案(九)》以及《国家教育考试违规处理办法》(教育部令第33号)等确定的程序和规定进行处理。
2.新生入校后必须接受学校组织的材料复核和专业复测。对于复测不合格、入学前后两次测试成绩差异明显的考生,将组织专门调查。经查实属提供虚假作品材料、替考等违规行为的,取消该生录取资格,并通报考生所在地省级招生考试机构倒查追责。对涉嫌犯罪的,学校将及时报案,并配合司法机关处理。
3.农村和贫困地区不具备智能手机和无线网络条件的考生,可以向我校提出申请,由我校协调解决。确有困难的考生须于4月23日前将考生姓名、身份证号、报考专业、联系电话、居住地及申请理由等信息发送至邮箱syzsxf@126.com。
4.对于不再组织校考的各专业,我校将全额退还已报考考生的报名费。
5.学校将根据本方案对招生简章进行修订,其他未尽事宜,请参照修订后的招生简章。
6.上级政策如有调整,将结合我校实际情况参照上级相关规定执行。
7.请广大考生切实做好自身防护,合理安排时间,安心备考。疫情防控期间,我校官方网站(www.sdca.edu.cn)、我校本专科招生信息网站(http://zsbgs.sdca.edu.cn)、山东艺术学院官方微信公众号(sdca1958)将及时发布相关最新信息,考生如需咨询,可致电:0531-86423303,0531-86423300(8:30—17:30),线上考试技术问题可咨询平台客服QQ:800180626。
责任编辑:孙悦琛
地址链接:https://hb.dzwww.com/p/5517654.html?f=pfMUiv