为深入贯彻落实《教育部关于进一步加强和改进普通高等学校艺术类专业考试招生工作的指导意见》精神和《教育部办公厅关于做好2022年普通高等学校部分特殊类型招生工作的通知》要求,结合学校人才选拔特点和常态化新冠肺炎疫情防控要求,经研究,现就山东艺术学院2022年本科招生专业考试办法公告如下:
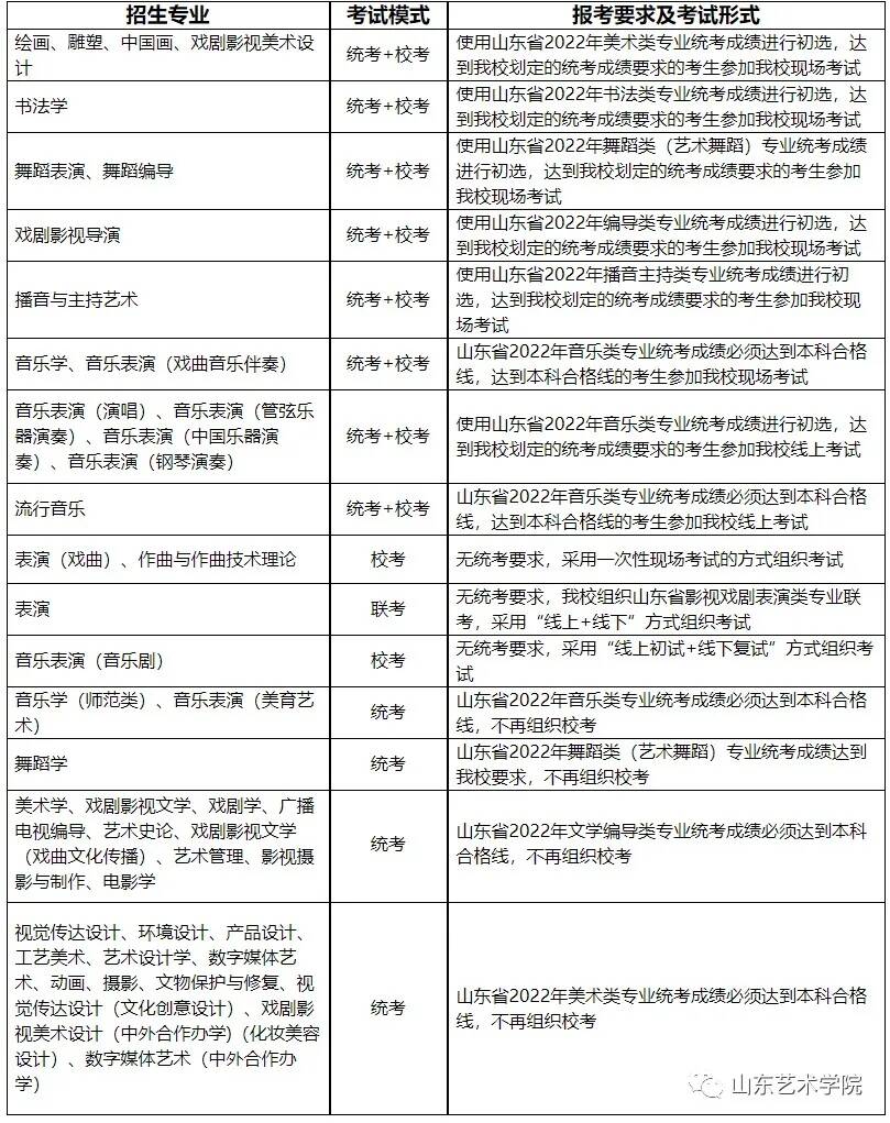
一、省内招生专业及考试形式

二、省外招生专业及考试形式

三、其他
(一)校考报名考试安排、考试科目、录取原则等相关信息将通过我校本科招生信息网站(http://zsbgs.sdca.edu.cn)、山东艺术学院官方微信公众号(sdca1958)向社会公布,请广大考生及时关注。
(二)本公告公示后,教育部或有关省级招生考试机构对艺术招生政策有调整的,我校遵照有关规定执行。
(三)如因疫情防控形势需要调整本办法的,我校将另行发布公告。
附件:《山东艺术学院2022年本科招生专业(招考方向)与各省级统考子科类对照关系表》(附件请在页面底端的“阅读原文”中点击查看;或登录山东艺术学院本科招生信息网https://zsbgs.sdca.edu.cn/进行查询。)
地址链接:http://dzrb.dzng.com/articleContent/3468_949183.html